普宁市电子商务行业协会
首页
协会介绍
协会概况
协会章程
组织机构
会员单位
联系我们
协会动态
通知公告
协会要闻
协会活动
行业要闻
电商培训
电商知识
培训视频
对外交流
会员风采
首页
>
协会动态
>
协会要闻
通知公告
协会要闻
协会活动
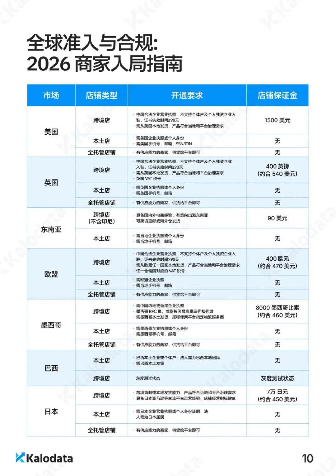
电商报告丨2026 TikTok电商白皮书
2026-03-27
电商内容展示
来源:Kalodata
往下看 了解我
关注中心公众号,了解电商新动态
☟
普宁市电子商务公共服务中心
为普宁电商行业服务,提供及时、准确、丰富的政务、便民、电商培训、政策宣讲等服务信息。
返回